为支持和鼓励优秀学生资助对象全面成长,拓展国际化视野,学生工作处和国际合作交流处设立专项助学金,用于资助品学兼优的学生对象赴香港大学交流学习。现就本期项目有关事项通知如下:
一、资助对象
本次项目拟资助品学兼优的本专科学生资助对象50名,由学校全额资助,具体条件如下:
(一)本学年经学校认定的学生资助对象
(二)在校期间未参加过海外游学项目,未获得过出国境交流奖学金的学生;
(三)遵纪守法,无违法违纪行为,身心健康,有较强的集体荣誉感和社会责任感;
(四)生活简朴,自立自强,顽强拼搏;
(五)勤奋学习,成绩优异,曾获学校国家奖学金、励志奖学金、社会奖学金、校设奖学金等的优秀学生资助对象,同等条件下优先考虑困难等级高的学生。
二、香港大学项目概括
1.项目名称:香港大学医学交流项目
2.项目时间:2023年7月9日(星期日)-7月14日(星期五)
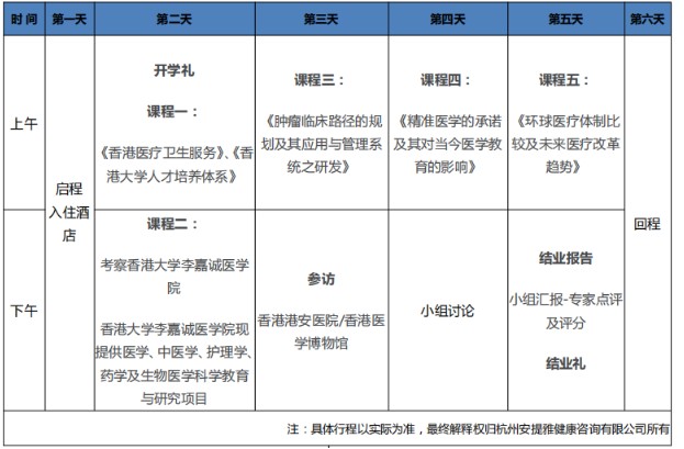
3.项目内容:邀请香港大学顶级专家和教授为学生授课,从对香港的医疗体制开始,围绕医学前沿等相关主题的讲座,增加学生对专业知识和医学领域国际前沿研究成果的认识;同时可以结识来自不同地区不同文化背景的同伴,建立人脉网络。参加的学员可以获得由香港大学颁发结业证书,根据学员的出勤率、结业汇报等完成情况,优胜小组学员获得推荐信。具体课程安排如下:

4.报名要求:本校全日制在读本科生,在校期间未受过纪律处分,身心健康,有良好的英语基础。
详细介绍请见《2023暑期香港大学医学交流项目》(附件1)
三、选拔程序
1.学生报名流程:符合条件的学生填写《蜜桃视频
“海外游学无忧”项目资助推荐表》(附件2),于4月5日16:30前向所在学院辅导员提出申请。
2.学院推荐、公示:经学院评审、优推荐并在院内公示,无异议后将学生个人推荐表和《第十三期“海外游学无忧”项目报名汇总表择附件》(3)按学院推荐顺序进行排序后报学生工作处。
3.学校审核:根据学院推荐材料进行资格审核,确定最终资助名单。
四、材料报送
1、《蜜桃视频
“海外游学无忧”项目资助推荐表》纸质稿和电子稿;
2、《第十三期“海外游学无忧”项目报名汇总表》电子稿
附件1:《2023暑期香港大学医学交流项目》
附件2:蜜桃视频
“海外游学无忧”项目资助推荐表
附件3:第十三期“海外游学无忧”项目报名汇总表
蜜桃视频
202 3年3月28日